条文目次 このページを閉じる


○当別町障害者の日常生活及び社会生活を総合的に支援するための法律に基づく指定特定相談支援事業者の指定等及び児童福祉法に基づく指定障害児相談支援事業者の指定等に関する規則
平成24年3月30日規則第16号
当別町障害者の日常生活及び社会生活を総合的に支援するための法律に基づく指定特定相談支援事業者の指定等及び児童福祉法に基づく指定障害児相談支援事業者の指定等に関する規則
(趣旨)
第1条 この規則は、障害者の日常生活及び社会生活を総合的に支援するための法律(平成17年法律第123号。以下「障害者総合支援法」という。)、障害者の日常生活及び社会生活を総合的に支援するための法律施行令(平成18年政令第10号)、障害者の日常生活及び社会生活を総合的に支援するための法律施行規則(平成18年厚生労働省令第19号。以下「障害者総合支援法施行規則」という。)及び障害者自立支援法に基づく指定計画相談支援の事業の人員及び運営に関する基準(平成24年厚生労働省令第28号)並びに児童福祉法(昭和22年法律164号)、児童福祉法施行令(昭和23年政令第74号)、児童福祉法施行規則(昭和23年厚生省令第11号)及び児童福祉法に基づく指定障害児相談支援の事業の人員及び運営に関する基準(平成24年厚生労働省令第29号)に定めるもののほか、指定特定相談支援事業者及び指定障害児相談支援事業者の指定等に関し、必要な事項を定めるものとする。
(指定の申請等)
第2条 障害者総合支援法第51条の20及び児童福祉法第24条の28の規定による申請は、指定特定相談支援事業者・指定障害児相談支援事業者指定申請書(別記様式第1号)に、別表に掲げる書類を添えて、行うものとする。
2 町長は、前項の規定による申請を受けたときは、指定の可否を決定し、指定特定相談支援事業者・指定障害児相談支援事業者指定(更新)決定(却下)通知書(別記様式第2号)により、申請者に通知するものとする。
3 指定特定相談支援事業者及び指定障害児相談支援事業者の指定を受けた者は、その旨を当該指定に係る事業所又は施設の入口その他公衆の見やすい場所に掲示するものとする。
(指定の更新)
第3条 障害者総合支援法第51条の21第2項において準用する同法第51条の20及び児童福祉法第24条の29第4項において準用する同法第24条の28の更新の申請は、指定特定相談支援事業者・指定障害児相談支援事業者指定更新申請書(別記様式第3号)に、別表に掲げる書類を添えて行うものとする。
2 町長は、前項の規定による申請を受けたときは、指定の更新の可否を決定し、指定特定相談支援事業者・指定障害児相談支援事業者指定(更新)決定(却下)通知書により、申請者に通知するものとする。
(変更の届出等)
第4条 障害者総合支援法第51条の25第3項及び第4項並びに児童福祉法第24条の32の規定による届出は、障害者総合支援法施行規則第34条の60第1項及び児童福祉法施行規則第25条の26の7第1項に掲げる事項の変更に係るものにあっては変更届出書(別記様式第4号)により、事業の廃止、休止又は再開に係るものにあっては廃止・休止・再開届出書(別記様式第5号)により、それぞれ行うものとする。
(公示)
第5条 町長は、障害者総合支援法第51条の30第2項及び児童福祉法第24条の37の規定に基づき次に掲げる事項を公示するものとする。
(1) 指定等に係る指定特定相談支援事業者又は指定障害児相談支援事業者の名称及び主たる事務所の所在地
(2) 指定等に係る事業所の名称及び所在地
(3) 指定等の年月日
(4) 指定等に係る指定計画相談支援又は指定障害児相談支援の種類
(5) 事業の主たる対象者
(6) 事業所番号
2 前項の公示は、当別町公告式条例(昭和25年当別町条例第26の2号)第2条第2項に規定する掲示場に掲示して行うものとする。
(委任)
第6条 この規則に規定するもののほか、指定特定相談支援事業者及び指定障害児相談支援事業者の指定等に関し必要な事項は、町長が別に定める。
附 則
この規則は、平成24年4月1日から施行する。
附 則(平成25年3月19日規則第9号)
この規則は、平成25年4月1日から施行する。
附 則(平成30年3月30日規則第8号)
この規則は、平成30年4月1日から施行する。
別表(第2条、第3条関係)
指定(更新)申請添付書類一覧

指定特定相談支援事業所及び指定障害児相談支援事業所の指定に係る記載申出書(別記様式第6号

他の事業所又は施設の従事者と兼務する相談支援専門員一覧表(別記様式第7号

申請者の定款、寄附行為等及びその登記事項証明書又は条例等

運営規程

資産状況(貸借対照表、財産目録等)

事業所の平面図(別記様式第8号

経歴書(別記様式第9号

実務経験証明書(別記様式第10号

実務経験見込証明書(別記様式第11号

10

利用者又はその家族からの苦情を解決するために講ずる措置の概要書(別記様式第12号

11

従業者の勤務の体制及び勤務形態一覧表(別記様式第13号

12

主たる対象者を特定する理由書(別記様式第14号

13

指定特定相談支援事業者の指定に係る誓約書(別記様式第15号

14

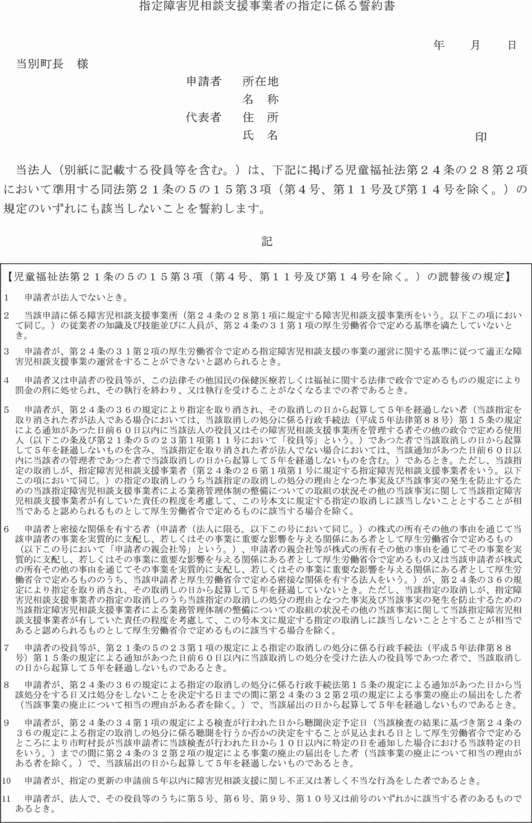
指定障害児相談支援事業者の指定に係る誓約書(別記様式第16号

15

役員等名簿(別記様式第17号

備考
1 町長は、上記の書類のほか、指定又は指定の更新に関し必要と認める事項がある場合には、当該事項が確認できる書類等を申請者に提出させることができる。
2 町長は、指定の更新の申請の際、上記3から6及び10から12までに掲げる書類の記載事項に変更のないときは、当該書類の提出を省略させることができる。
別記様式第1号(第2条関係)
別記様式第2号(第2条関係)
別記様式第3号(第3条関係)
別記様式第4号(第4条関係)
別記様式第5号(第4条関係)
別記様式第6号(別表関係)
別記様式第7号(別表関係)
別記様式第8号(別表関係)
別記様式第9号(別表関係)
別記様式第10号(別表関係)
別記様式第11号(別表関係)
別記様式第12号(別表関係)
別記様式第13号(別表関係)
別記様式第14号(別表関係)
別記様式第15号(別表関係)
別記様式第16号(別表関係)
別記様式第17号(別表関係)



このページの先頭へ 条文目次 このページを閉じる