条文目次 このページを閉じる


○当別町空家等の適正管理に関する条例施行規則
平成31年3月27日規則第4号
当別町空家等の適正管理に関する条例施行規則
(趣旨)
第1条 この規則は、当別町空家等の適正管理に関する条例(平成27年当別町条例第16号。以下「条例」という。)の施行に関し、必要な事項を定めるものとする。
(検査員証)
第2条 条例第6条の規定による調査を行う者の身分を示す証明書は、調査員証(別記様式第1号)とする。
(勧告)
第3条 条例第9条に規定による勧告は、空家等の適正管理に関する勧告書(別記様式第2号)により行うものとする。
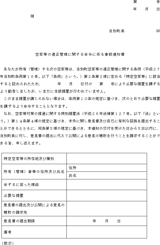
(命令に係る事前の通知)
第4条 条例第10条の規定による命令に係る事前通知は、空家等の適正管理に関する命令に係る事前通知書(別記様式第3号)により行うものとする。
(命令)
第5条 条例第10条の規定による命令は、空家等の適正管理に関する命令書(別記様式第4号)により行うものとする。
(公示)
第6条 条例第10条の規定による命令を行うための公示は、次の各号に掲げる方法により行うものとする。
(1) 標識(別記様式第5号)の設置
(3) その他町長が必要と認める方法
(代執行)
第7条 条例第11条の規定による代執行を行う場合の行政代執行法(昭和23年法律第43号)第3条第1項の規定により行う戒告は、戒告書(別記様式第6号)により行うものとする。
2 前項の戒告を受けた者が、指定の期限までにその義務を履行しないときに、行政代執行法第3条第2項の規定により行う通知は、代執行令書(別記様式第7号)により行うものとする。
3 代執行の執行責任者が、行政代執行法第4条の規定により携帯すべき証票は、代執行責任者証(別記様式第8号)とする。
4 行政代執行法第5条の規定により行う代執行に要した費用に係る納付の命令は、代執行費用納付命令書(別記様式第9号)により行うものとする。
(補則)
第8条 この規則に定めるもののほか必要な事項は、町長が別に定める。
附 則
この規則は、平成31年4月1日から施行する。
別記様式第1号(第2条関係)
別記様式第2号(第3条関係)
別記様式第3号(第4条関係)
別記様式第4号(第5条関係)
別記様式第5号(第6条関係)
別記様式第6号(第7条関係)
別記様式第7号(第7条関係)
別記様式第8号(第7条関係)
別記様式第9号(第7条関係)



このページの先頭へ 条文目次 このページを閉じる