条文目次 このページを閉じる


○当別町6次産業化施設・機械導入事業補助金交付規則
令和7年4月25日規則第32号
当別町6次産業化施設・機械導入事業補助金交付規則
(目的)
第1条 この規則は、新たな当別町ブランド商品の製作に向け、農畜産物の加工など6次産業化に新たに取組むために必要となる施設整備や機械導入等に係る経費の一部を補助するため、当別町6次産業化施設・機械導入事業補助金(以下「補助金」という。)の交付に関し必要な事項を定めることを目的とする。
(補助対象事業)
第2条 補助対象事業は、当別町6次産業化施設・機械導入計画の承認を受けた事業であり、次の各号のいずれにも該当するものとする。
(1) 主に当別町の農畜産物を主原料として加工を行うもの
(2) 町内直売所で販売を行うもの
(3) 当別町ふるさと寄附金推進事業への参加申請を計画しているもの
(補助対象者)
第3条 補助金の交付を受けることができるもの(以下「補助対象者」という。)は、町税等の滞納がないものであり、次の各号のいずれにも該当するものとする。
(1) 農地基本台帳に登載されている住所及び農地の所在が当別町である農業者、又は当別町内に所在を置く農業者で構成される団体
(2) 前号に規定する農業者は、農業経営基盤強化促進法(昭和55年法律第65号)に基づく認定農業者又は認定新規就農者である者とする。
(補助対象経費)
第4条 補助対象となる経費(以下「補助対象経費」という。)は、第2条に規定する補助対象事業の実施に必要な経費であり、次の各号に掲げるとおりとする。
(1) 施設整備及び改修費
(2) 機械導入費
(3) 商品促進資材費
(補助金の額)
第5条 補助金の額は、予算の範囲内において、補助対象経費の2分の1以内の額とし、200万円を上限に交付するものとする。
(補助金の交付申請)
第6条 補助金の交付を受けようとするものは、当別町6次産業化施設・機械導入事業補助金交付申請書(別記様式第1号)を町長に提出しなければならない。
2 補助対象者は、前項に規定する補助金の交付申請をするときは、当該補助金に係る仕入れに係る消費税等相当額(補助対象経費に含まれる消費税及び地方消費税に相当する額のうち、消費税法(昭和63年法律第108号)に規定する仕入れに係る消費税額として控除できる部分の金額と当該金額に地方税法(昭和25年法律第226号)に規定する地方消費税率を乗じて得た金額との合計額に補助率を乗じて得た金額をいう。)がある場合は、これを減額して申請しなければならない。
(補助金の交付決定及び通知)
第7条 町長は、前条の規定による補助金の交付の申請があったときは、その内容を審査し、補助金を交付すべきものと認めたときは、交付決定を行うものとする。
2 前項の規定により交付決定を行うときは、補助金の交付決定を受けた補助対象者(以下「交付決定者」という。)に対し、当別町6次産業化施設・機械導入事業補助金交付決定通知書(別記様式第2号)及び指令書(別記様式第3号)により通知するものとする。
(補助金の交付)
第8条 町長は、第11条の規定による補助金の額の確定(以下「額の確定」という。)後において補助金を交付するものとする。ただし、当別町6次産業化施設・機械導入事業(以下「導入事業」という。)の遂行上必要があると認めたときは、概算払をすることができる。
2 交付決定者は、前項ただし書の規定により、補助金の概算払を受けようとするときは、当別町6次産業化施設・機械導入事業補助金概算払申請書(別記様式第4号)を町長に提出しなければならない。
3 町長は、前項に規定する申請があったときは、その内容を審査し、概算払いをすべきものと認めたときは、当該交付決定者に対し、当別町6次産業化施設・機械導入事業補助金概算払決定通知書(別記様式第5号)により通知するものとする。
(補助金の交付の廃止)
第9条 交付決定者は、やむを得ず事業を廃止するときは、当別町6次産業化施設・機械導入事業補助金廃止申請書(別記様式第6号)を町長に提出しなければならない。
2 町長は、前項に規定する申請があったときは、その内容を審査し、廃止すべきと認めたときは、当該交付決定者に対し、当別町6次産業化施設・機械導入事業補助金廃止決定通知書(別記様式第7号)により通知するものとする。
(実績報告)
第10条 交付決定者は、導入事業が完了したときは、速やかに当別町6次産業化施設・機械導入事業補助金実績報告書(別記様式第8号)及び当別町6次産業化施設・機械導入事業仕入れに係る消費税等相当額報告書(別記様式第9号)を町長に提出しなければならない。
(補助金の額の確定及び通知)
第11条 町長は、前条の規定による報告があったときは、交付すべき補助金の額を確定し、当該交付決定者に対し、当別町6次産業化施設・機械導入事業補助金額確定通知書(別記様式第10号)により通知するものとする。
(是正のための措置)
第12条 町長は、実績報告を受けた場合において、その報告の成果が交付決定の内容及びこれに附した条件に適合しないと認めるときは、これに適合させるための措置を取るべきことを交付決定者に命じ、報告をさせ、又は検査を行うことができる。
(補助金交付の取消し及び返還)
第13条 町長は、交付決定者が次の各号のいずれかに該当する場合は、補助金の交付決定を取消し、既に交付した補助金があるときは、その返還を命ずるものとする。ただし、第4号の場合において、着手から既に経過した期間に係る部分については、この限りでない。
(1) 補助金の交付決定の内容又はこれに付した条件その他法令又はこれに基づく町長の処分に違反したとき。
(2) 補助金を補助事業以外の使途に使用したとき。
(3) 偽りその他の不正の手段により補助金の交付を受けたとき。
(4) 天災地変その他特別な事情により補助事業の全部若しくは一部を遂行することができなくなったとき、又はその必要がなくなったとき。
(5) その他この規則の規定に違反したと町長が認めるとき。
2 町長は、前項の規定により補助金の交付決定を取消し又は交付した補助金の返還を命ずる場合は、当別町6次産業化施設・機械導入事業補助金取消通知兼返還命令書(別記様式第11号)により通知するものとする。
(財産処分の制限等)
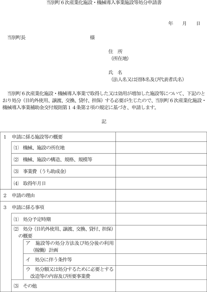
第14条 交付決定者は、施設・機械を導入した日から起算して、減価償却資産の耐用年数等に関する省令(昭和40年大蔵省令第15号)別表2に定める耐用年数に相当する間、交付の目的に反して使用し、譲渡し、交換し、貸し付け、取り壊し又は担保に供して(以下「処分」という。)はならない。
2 交付決定者は、前項の規定により、定められた期間内において、補助事業により取得した財産を処分しようとするときは、当別町6次産業化施設・機械導入事業施設等処分申請書(別記様式第12号)を提出しなければならない。
3 町長は、前項に規定する申請があったときは、その内容を審査し、処分すべきものと認めたときは、当別町6次産業化施設・機械導入事業施設等処分決定通知書(別記様式第13号)により通知するものとする。
(加算金及び延滞金)
第15条 交付決定者は、第13条第1項の規定による取消しにより、補助金の返還を命ぜられたときは、その命令に係る補助金の受領の日から納付の日までの日数に応じ、当該補助金の額(その一部を納付した場合におけるその後の期間については、既納額を控除した額)につき補助金等に係る予算の執行の適正化に関する法律(昭和30年法律第179号)第19条第1項に規定する割合で計算した加算金を町に納付しなければならない。
2 交付決定者は、補助金の返還を命ぜられ、これを納期日までに納付しなかったときは、納期日の翌日から納付の日までの日数に応じ、その未納付額につき前項の例により、延滞金を町に納付しなければならない。
(関係書類の保管)
第16条 交付決定者は、補助事業に係る書類を備え、補助事業完了日の属する年度の翌年度から5年間保存しなければならない。
(その他)
第17条 この規則に定めるもののほか、必要な事項は、町長が別に定める。
附 則
この規則は、公布の日から施行する。
別記様式第1号(第6条関係)
別記様式第2号(第7条関係)
別記様式第3号(第7条関係)
別記様式第4号(第8条関係)
別記様式第5号(第8条関係)
別記様式第6号(第9条関係)
別記様式第7号(第9条関係)
別記様式第8号(第10条関係)
別記様式第9号(第10条関係)
別記様式第10号(第11条関係)
別記様式第11号(第13条関係)
別記様式第12号(第14条関係)
別記様式第13号(第14条関係)



このページの先頭へ 条文目次 このページを閉じる